山西
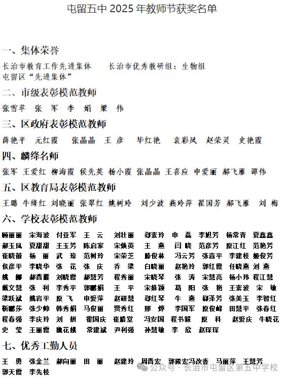
9月10日教师节 蜡炬成灰泪始干 春蚕到死丝方尽 教 师 节 2025教师节  快乐   庆祝教师节及表彰大会 师泽如光 微以致远 2025年9月12日,我校举行“师泽如光 致远同行”2025年教师节表彰大会,此次活动由我校党支部副书记、副校长霍国庆同志主持。 在这个金秋送爽、硕果累累的季节里,我们迎来了教师节。今天我们相聚在这里,不仅是为了庆祝这个属于全体教师的特殊日子,更是为了表彰那些在教育事业中默默耕耘,无私奉献的优秀教师们。他们是知识的灯塔,是心灵的导师,用爱与智慧照亮了学生的成表之路。 ” 2025教师节  快乐   获奖优秀教师一览表 教导处崔腊堂主任宣布表彰名单。 教研室程书毅 主任,办公室申磊 主任,财务总监崔春玲同志为校级优秀教师颁奖 政教处冯安国主任,总务处、党办王喜应主任为区教育局模范教师颁奖 党支部宣传委员、副校长张军同志,教导处崔腊堂主任为区级模范教师颁奖 党支部组织委员、副校长原科同志,工会主席常建斌老师为麟绛名师颁奖 校党支部书记、校长张俊鹏同志和工行长治屯留支行白靳凌行长为市级模范教师颁奖 张校长代表学校向工行长治屯留支行赠送锦旗 2025教师节  快乐   获奖教师代表上台发言 教师代表姚树玲发言 工勤代表郝向丽发言 尊敬的各位领导、老师,亲爱的同学们: 大家好!我是保安郝向丽,今天能作为优秀员工代表发言,我既激动又荣幸,这份荣誉不仅属于我个人,更属于每一位默默守护校园的同事,也离不开学校领导的信任和大家的支持。 我们保安的工作很平凡,每天无非是站好岗、巡好逻, 检查进出校门的人员和车辆,做好厕所区域、宿舍区域巡查工作。提醒同学们注意安全。但我们心里清楚,肩上的责任一点都不轻——校门是校园安全的第一道防线,巡逻的每一步都关系着大家能否在安心的环境里工作学习。 往后的日子里,我会把这份荣誉当成新的起点,继续守好校门、做好巡逻,多留意校园里的安全细节,也会更耐心地对待每一位师生,用更扎实的行动,守护好我们共同的校园。 最后,感谢学校给我们这份认可,也祝各位领导、老师工作顺利,同学们学习进步! 谢谢大家! 肺腑之言赢得师生的阵阵掌声! 学生代表474班王宇珂同学发言 致敬我们生命中的明灯 尊敬的老师,亲爱的同学们,我是474班王宇珂,首先请允许我代表全体五中学子对咱们又爱又有点凶的老们说一声:教师节快乐! 亲爱的老师们,您总说“这道题再讲一分钟”,可下课铃响时,黑板上早已写满密密麻麻的文字、公式。粉笔灰染白了您的袖口,却把星辰装进了我的眼睛。 亲爱的老师们,您用红笔圈出的错题旁总画着笑脸或加油的小太阳。如果我们考砸了,您会批我却又亲切的告诉我们:“种子破主前,总要经历黑暗。”现在想来,那是我们收到过最温柔的“批评”。 亲爱的老师们,您教我们解题做题,教我们读书进步,教我们思考探索,更教会了我们如何解决未来的人生难题。您说“诚实比满分珍贵”, 您说我们以后一定是您的骄傲,这些片段像蒲公英,飘进我心里, 长成一片柔软的草原。 亲爱的老师们,长大后,我要变成您,做一个顶天立地的好男儿,做一个不让须眉的奇女子! 亲爱的老师们,如果时光能折叠,我想把教师节变成365天。请允许我用最稚嫩也最成熟的声音对您说: “老师,您辛苦了!我们一定努力,成为您的骄傲,我们一定是您最优秀的学子! 最后由张校长总结发言 图片提供:薛    伟      郭丽琼 编辑制作:校党办      校融媒体中心 审       核:张俊鹏       霍国庆























